При появлении асимметрии нагрузок наблюдается потеря фазного напряжения на одной из фаз, при этом линейное напряжение остаётся постоянным. Схема, по которой соединены трёхфазные нагрузки, может быть рассмотрена как делитель напряжения: его падение на наиболее нагруженной фазе будет максимальным из-за низкого сопротивления, при этом на наименее нагруженных фазах напряжение будет расти и стремиться к линейному. Это иллюстрирует рисунок ниже
Предлагаемое устройство предназначено для отключения нагрузки при превышении фазного напряжения выше 260В и при понижении ниже 180В возникающие из за перекоса фаз. Для отключения нагрузки можно применить контактор или устройство защитного отключения (УЗО) с током утечки 30мА.
Схема с контактором
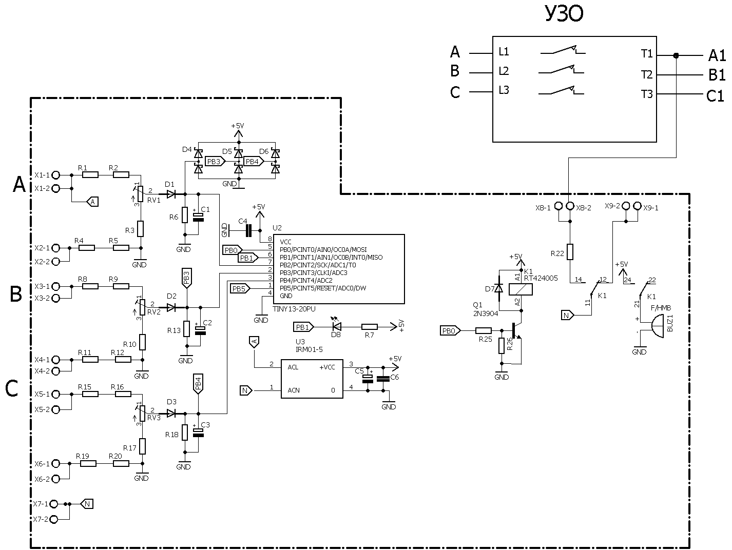
Схема с УЗО
Схема подключения к 3-х фазной сети 220В.
Напряжения 220В +N фаз А В, С поступают на разъшемы Х1 - Х2 Х3 - Х4 и Х5 - Х6. Через делители R1 - R5, R8 -R12, R15 - R20 фазные напряжения выпрямляются диодами D1, D2, D3, сглаживаются цепями R6C1, R13C2 , R18C3 и поступают на входы микропроцессора ATTINY13 PB2, PB3, PB4. Если напряжение в любой фазе выше 260В или ниже 180В, на выходе РВ1 включается лог.0, загорается светодиод D8 через 0,5сек. на выходе включается лог.1, открывается транзистор Q1 и срабатывает реле К1. Контаеты реле отключают обмотку контактора или подключают резистор R22 к нейтрали создавая утечку 30мА. Нагрузка отключается либо контактором, либо УЗО, в зависимо от схемы.
Для настройки устройства на вжодные разъемы подоть напряжение 220В. Потенциометрами RV1, RV2, RV3 на входах РВ2, РВ3, РВ4 микропроцессора установить напряжение 2,85В. При этом необходимо соблюдать технику безопасности, т.к. схема не имеет гальванической развязки. При этом светодиод D8 не должен светиться.
Программа для микропроцессора разработана в среде HORIZONT CONFIGURATOR
Как изменить пороги показано на рисунке ниже.
Перечень элементов, прошивка, проект в HORIZONT CONFIGURATOR, схемы и чертежи печатной платы в EagleCAD, герберфайлы для заказа платы, проект в PROTEUS в архиве