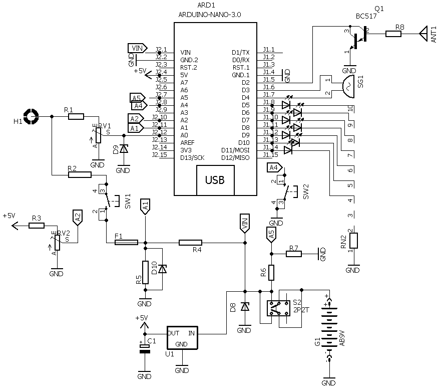
Пробник позволяет определять переменное напряжение от 36В до 380В, производить прозвонку цепи при сопротивлении менее 120 Ом и  обнаружить скрытую проводку. При этом осуществляется цифровая фильтрация частоты сети. Схема приведена ниже

При проверке напряжения сети переменное напряжение через резистор R1 поступает на вход АЦП А0. Уровень напряжения устанавливается подстроечником RV1. Стабилитрон D9 ограничивает напряжение на входе до 5В. Индикация напряжения работает в диапазоне от 36 до 380В. При нажатии кнопки SW2 устройство запоминает показания светодиодов на 10 сек после отключения пробника от сети.

Для прозвонки цепи необходимо замкнуть кнопку SW1. При этом между сопротивлением R4 и прозваниваемой цепью образуется напряжение, которое поступает на вход АЦП А1 модуля Ардуино.  Позвонка начинает срабатывать при сопротивлении цепи между входом щупа и общим менее 120 Ом. Порог срабатывания прозвонки устанавливается подстроечником RV2. Если случайно нажать на кнопку SW1 при подключении пробника к сети переменного тока, срабатывает зуммер SG1 и через 2сек. отключается самовосстанавливающийся предохранитель F1. Таким образом осуществляется защита цепи прозвонки.

В режиме поиска скрытой проводки напряжение с антенны поступает на базу транзистора Дарлингтона Q1. Коллектор транзистора  подключен к входу D2 модуля Ардуино. Если частота сигнала в диапазоне 40 - 60Гц, срабатывает зуммер. Таким образом осуществляется цифровая фильтрация частоты сети 50Гц.

Если напряжение аккумулятора падает ниже 7В, начинает подмигивать верхний по схеме красный светодиод.

Перечень элементов, проект в протеусе, скетч для Ардуино, чертежи печатной платы в EagleCAD и герберфайлы для заказа платы в архиве.


Написать коментарий