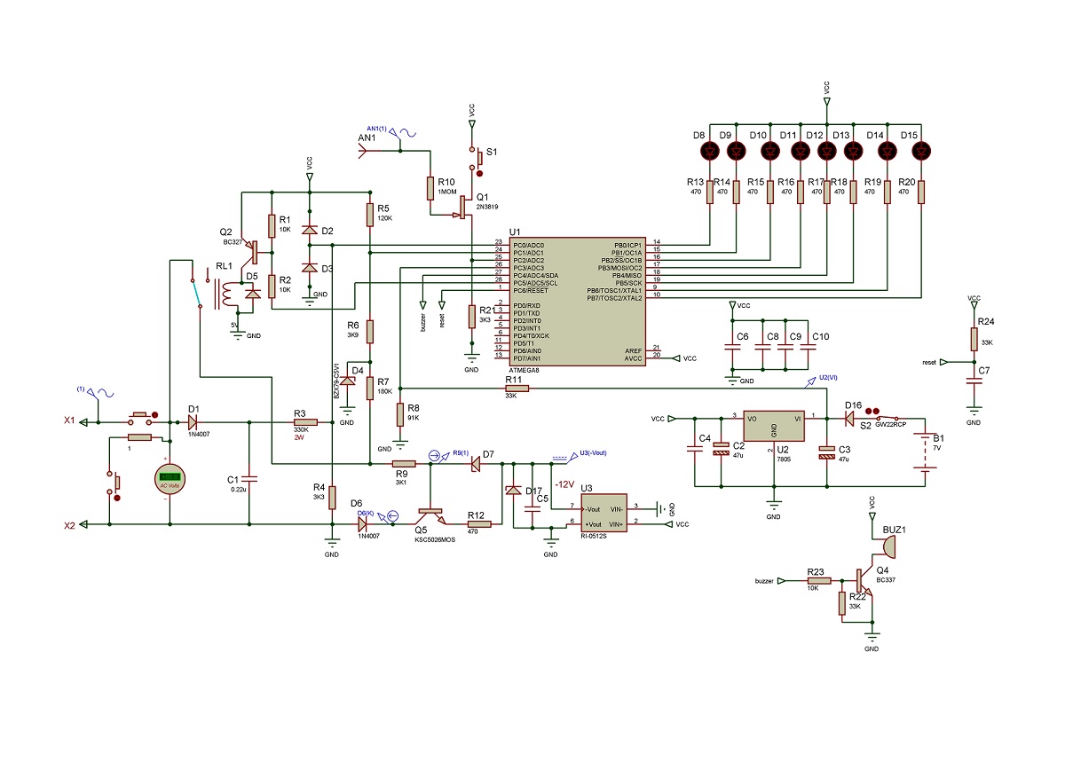
С помощью данного пробника можно проводить индикацию постоянного напряжения от 3-х до 48В, переменного напряжения до 380В, прозванивать цепи, проверять сопротивления цепей от 0 до 600 Ом, а также определять скрытую проводку. При разряде аккумуляторной батареи до 7В при замыкании контактов щупа все светодиоды начинают мигать. Пробник выполнен на микроконтроллере Atmega8.

Напряжение индицируется светодиодными индикаторами следующим образом:


Схема реализована на простом и дешевом микроконтроллере ATTINY13. Пробник позволяет проверять переменное напряжение частотой 50Гц от 12 до 400В, прозванивать цепи и определять скрытую проводку.
Переменное напряжение на Х1 и Х2 выпрямляется диодом D1, сглаживается конденсатором С1, делится резисторами R1, R10 и поступает на вход АЦП микроконтроллера ADC0. При этом срабатывает реле RL1 и отключается цепь прозвонки. Пороги включения светодиодов установлены программно:

    12V - D9
    36V - D8,D9
    220V - D7,D8,D9
    380V - D6,D7,D8,D9


При подключении 380В включается бузер BUZ1.
В режиме прозвонки через резистор R9 и нормально замкнутые контакты реле вход АЦП контроллера ADC2 подключается к Х2. При замыкании Х2 включается светодиод D6 и бузер BUZ1.
Для определения скрытой проводки необходимо удерживая кнопку S1 поднести пробник к стене. При наличии проводки включается светодиод D6 и бузер BUZ1. Прошивка разработана в среде HORIZONT CONFIGURATOR
Меняя константы, как показано на рис. можно изменить пороги включения светодиодов
При индикации 220 и 380В включается зуммер. При подачи напряжения 3В и выше включается реле RL1, отключая цепи прозвонки.В составе пробника имеется источник стабильного тока
на транзисторе Q5. Ток пропускается через измеряемую цепь, где формируется напряжение, меняющееся пропорционально измеряемой цепи. Сопротивление цепи индицируется следующим образом
0 Ohm - D15,D14,D13,D12,D11,D10,D9,D8
50Ohm - D15,D14,D13,D12,D11,D10,D9
100Ohm -  D15,D14,D13,D12,D11,D10
150Ohm - D15,D14,D13,D12,D11
200Ohm - D15,D14,D13,D12
300Ohm - D15,D14,D13
400Ohm - D15,D14
500Ohm D15
В режиме детектора скрытой проводки необходимо включить кнопку S1. При обнаружении провода все светодиоды начинают мигать.
Программа микроконтроллера выполнена в среде HORIZONT CONFIGURATOR.
Для коррекции пределов индикации необходимо изменить константы, как приведено на рисунке.
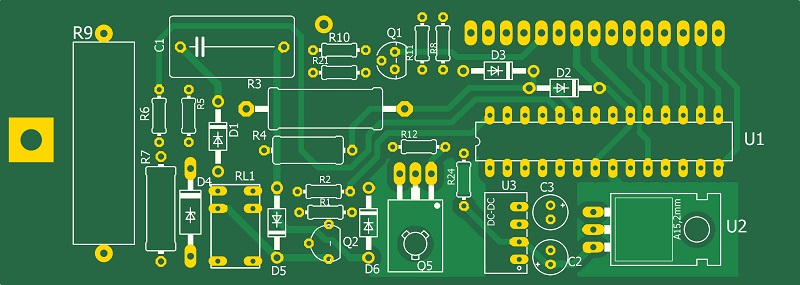
Конструктивно устройство выполнено на 2-х платах входная плата и плата индикации.
Чертежи плат в EagleCAD и перечень элементов, прошивки и проект HORIZONT CONFIGURATOR в архиве




Написать коментарий