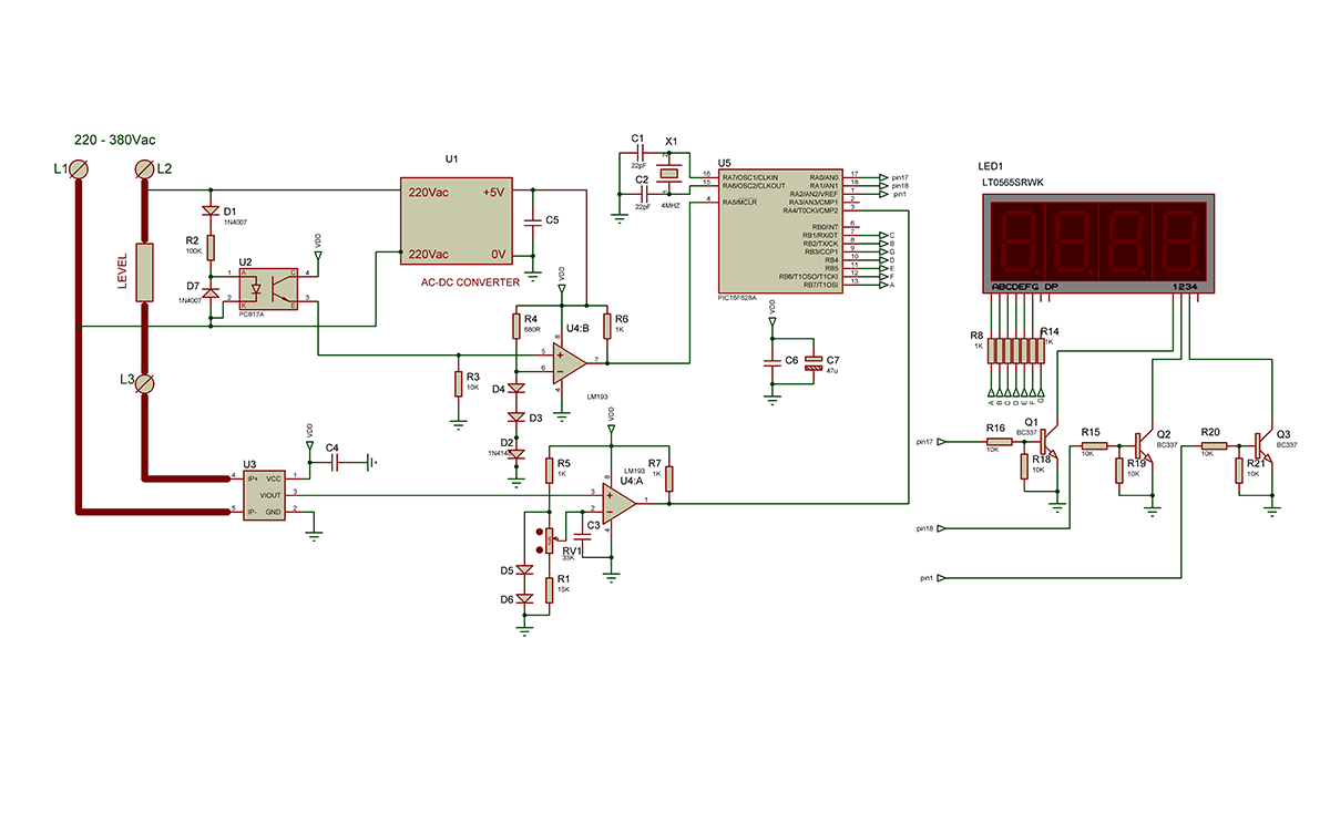
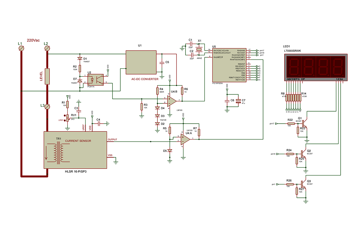
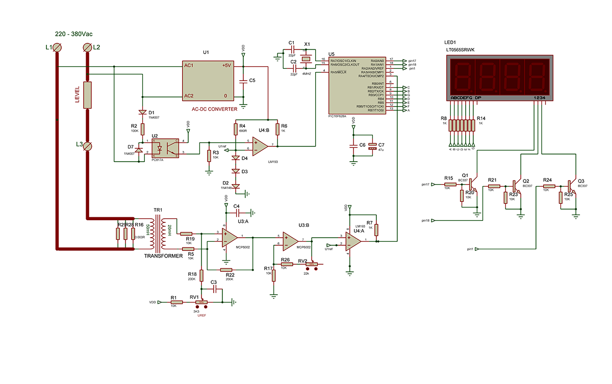
Прибор выпонен на МК PIC16F628, с использованием LED индикаторов с общим катодом, полная развязка высоковольтных и низковольтных цепей. Кроме величины cos fi он указывает "виновника" снижения коэффициента: индуктивность или емкость. Диапазон измеряемых токов 1 - 50А.
Принцип измерения основан на фиксации моментов появления импульсов напряжения и тока, вычислении разницы в радианах и конвертация в коэффициент мощности. Идея и прошивка заимствована из источника. Доработке подверглась схема формирования импульсов напряжения и тока. Доработка позволила повысить точность формирования импульсов. Импульс напряжения формируется оптроном U2 и компаратором U4B и поступает на вход RA5 микроконтроллера. Импульс тока формируется с помощью трансформатора тока TR1 и компаратора U4А и поступает на вход RA4. Прибор питается от AC-DC конвертера U1.
Проверено 3 варианта схемы:
- c тороансформаторо тока HLSR-16/SP3
- с трансформатором тока нв датчике Холла ACS758LCB-050U
- c cамодельным шунтом и трансформатром

     Схема с трансформатором тока     Схема с датчиком Холла   Схема с самодельным
  трансформатором и шунтами



Трансформатор выполнен на ферритовом кольце внешним диаметром 35мм прониаемостью 10000. Первичная обмотка содержит 50витк. медного провода 0,5мм, вторичная - 30 витк с аналогичным проводом
Шунт выполнен из 3-х отрезков провода длиной 40мм диаметром 3мм из манганина или константана.
Конструктивно устройство выполнено на 2-х платах: входная измерительная плата и плата индикации.

Схемы, рисунки плат, перечень элементов и прошивка в архиве




Написать коментарий