Предназначен для индикации напряжения до 300В и токов до 16А в каждой розетке однофазной сети.
Кроме того устройство отключает нагрузку в розетке при превышении предварительно установленных в память контроллера значений тока и напряжения. Устройство выполнено на микропроцессоре Atmega8. В качестве индикатора применяется одно-строчный 16-ти символьный LCD дисплей. Конструкция выполнена на 2-х платах: плата входная и плата индикатора.





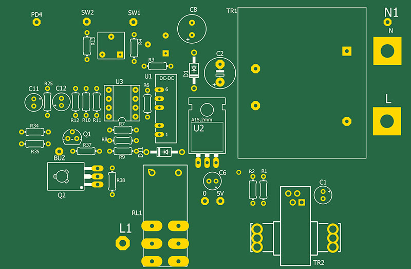
Измеряемое напряжение со вторичной обмотки трансформатора TR1 поступает на выпрямительный диод D3 и через сглаживающие цепи R3,RV2,C8,R4 и переключатель SW1 поступает на вход АЦП РС0 микропроцессора. Измеряемый ток нагрузки розетки с выхода трансформатора тока TR2 поступает на выпрямитель, состоящий из операционного усилителя U3A с включенным в обратную связь диодом D4 и сглаживающего интегратора U3B
с включенными в обратную связь резисторами R12,R25 и конденсаторами С11,С12. Выпрямленное напряжение через резисторы RV4,R13 и переключатель SW2 поступает на вход АЦП РС1 микропроцессора.
Для установки порога срабатывания при перегрузке по напряжению переключатоель SW1 переключить в нижнее по схеме положение, регулятором RV3 установить по показаниям LCD дисплея желаемый порог и кнопкой SW8 записать это значение в память микропроцессора, подав на вход PD0 лог.1. При этом кнопка должна удерживаться до поступления подтверждающего сигнала бузера. Затем переключить SW1 обратно в верхнеее по схеме положение. При превышении установленного порога срабатывает бузер, реле RL1, отключая розетку и включается светодиод D14. При установке нормального напряжения розетка подключается, светодиод и бузер отключаются.
Для установки порога срабатывания при перегрузке по току в розетке переключатоель SW2 переключить в нижнее по схеме положение, регулятором RV3 установить по показаниям LCD дисплея желаемый порог и кнопкой SW8 записать это значение в память микропроцессора, подав на вход PD1 лог.1. При этом кнопка должна удерживаться до поступления подтверждающего сигнала бузера. Затем переключить SW2 обратно в верхнеее по схеме положение. При превышении установленного порогасрабатывает бузер, реле RL1, отключая розетку и включаются светодиод D14. После устранения перегрузки по току для включения розетки и отключения светодиода и бузера нажать на кнопку сброса SW3.Это связано с тем, что защита по току работает в триггерном режиме.

Cхемы и рисунки печатных плат в EagleCAD, перечень элементов и прошивка в архиве.




Написать коментарий