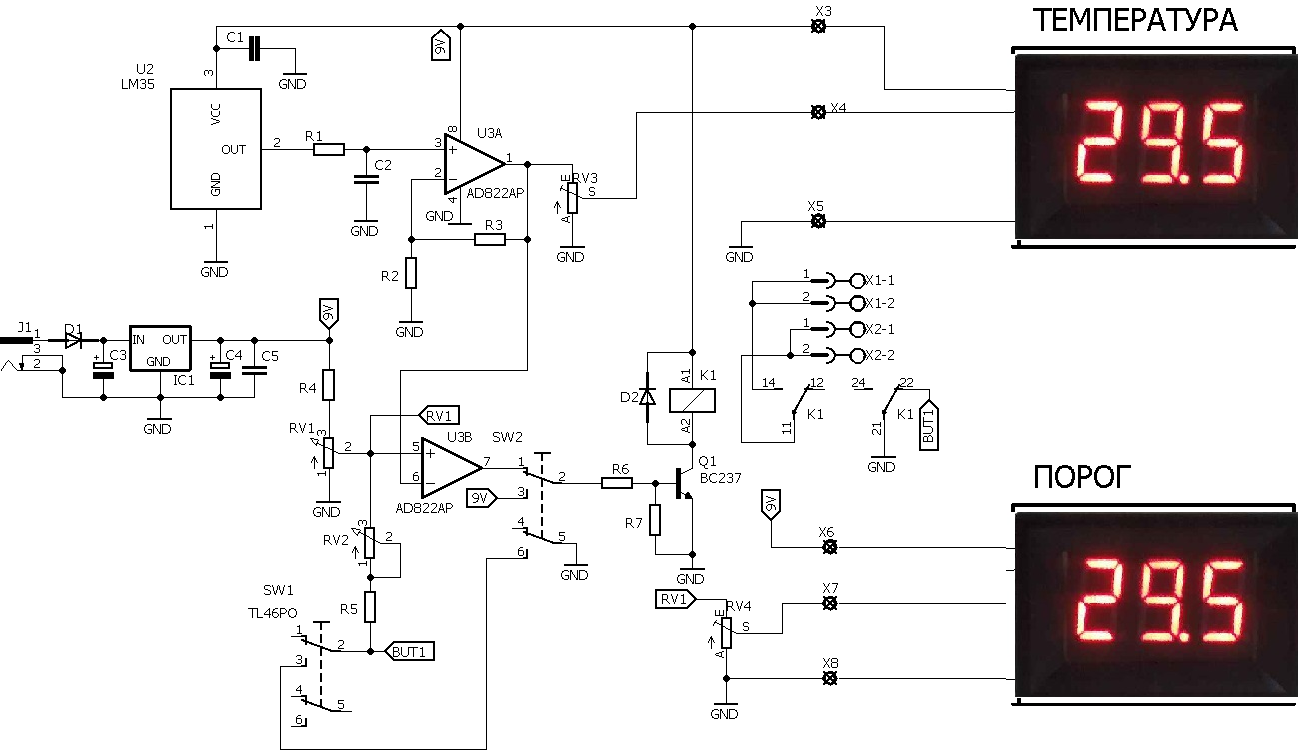
Для индикации температуры и порогов включения и выключения нагревателей применяются модули 7-ми сегментных вольтметров.
Ниже приведена схема простого термостата, работающего при температурах от 0 до +50 °C
В качестве датчика применяется микросхема U2 LM35. Выходное напряжение этой микросхемы ос 0 до 500мВ в диапазоне температур от 0 до 50°C. Это напряжение усиливается операционным усилителем U3A и измеряется модулем 7-ми сегментного вольтметра, указывающем температуру. Одновременно оно поступает на вход компаратора U3A, где сравнивается с напряжением установленным переменным резистором RV1, Когда оно меньшк установленного напряжения, на выходе компаратора +9В, транзистор Q1 открыт, реле и нагреватель включены. При этом 7-ми сегментный индикатор порога показывает порог отключения нагревателя. Когда температура возрастает до предела, установленного резистором RV1, на выходе компаратора включается 0, транзистор запирается, реле отключает нагреватель.При этом переменный резистор RV1 шунтируется цепью RV2,R5, порог уменьшается до значения, установленного переменным резистором RV2- При этом 7-ми сегментный индикатор порога показывает порог включения нагревателя.
Устройство питается от внешнего сетевого адаптера 12В 1А.
Для настройки термостата с помощью подстроечного резистора RV3 установить показания 7-ми сегментного модуля индикатора температуры соответственно показаниям образцового термометра. Затем измерить напряжение на среднем выводе переменного резистора RV1 и подстроечным резистором RV4 установить соответствующее показание на индикаторе порога.
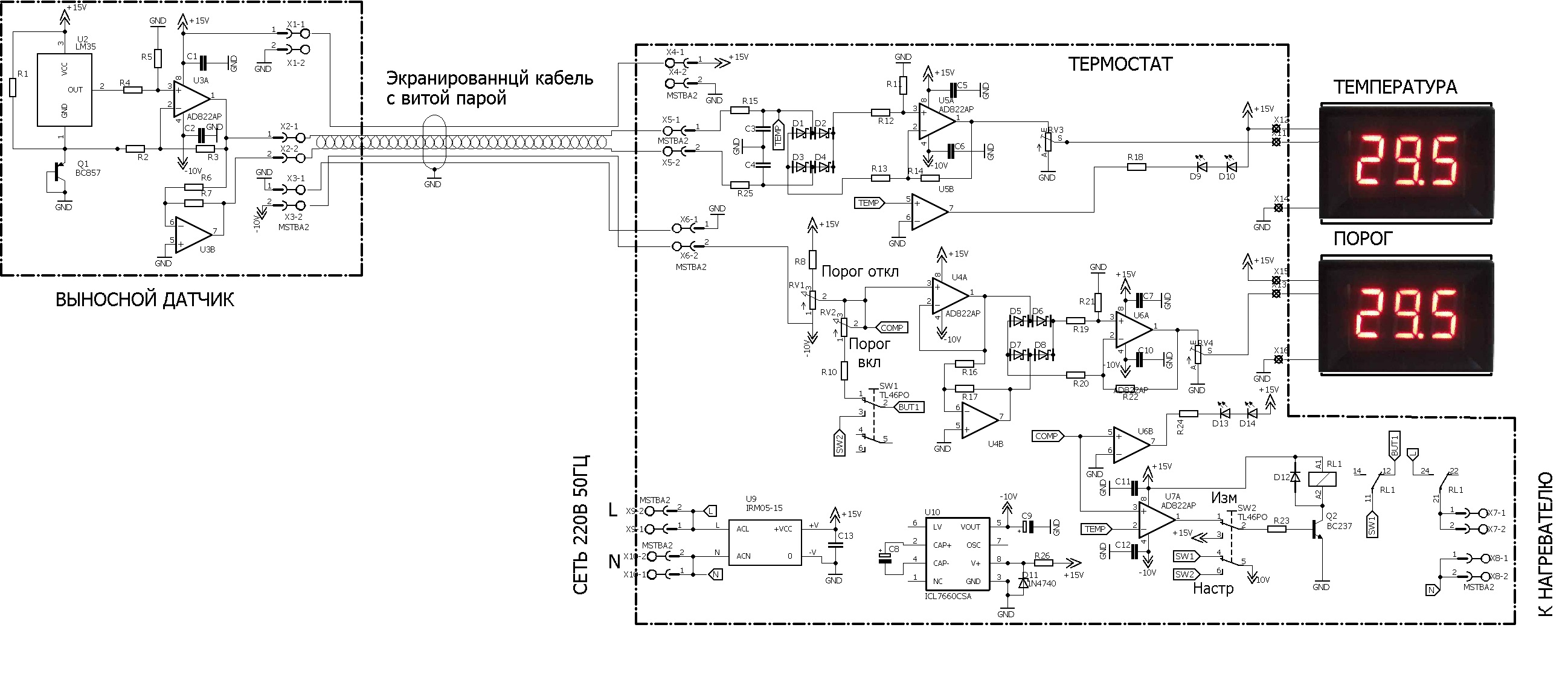
Ниже приведена схема термостата, работающего в диапазоне температур от -40 до +140 °C.
В этой схеме термодатчик с усилителем вынесены на отдельную плату за пределы термостата. Благодаря подключенному к датчику транзистору Q1 микросхема LM35 работает в диапазоне температур от -40 до +140 °C м выдает напряжение от 0 до 1,4В. При 0 °C на выходе LM35 напряжение 0,7В.
Выносная плата подключается к термостату с помощью экранированного кабеля с витой парой. Это по зволяет подавлять синфазные помехи. Длина кабеля до 8-ми метров. При температурах от -40 до 0 °C напряжение на выходе выносной платы -4В - 0В, при температупах 0 - 140 °C от 0 до 14В . Схема работает аналогично предыдущей, с той разнице, что для индикации отрицательных температур применяются диодный мпст на диодах Шоттки D1 - D4 , для индикации порогов вулючения и выелючения нагревателя - диодный мпст на диодах Шоттки D5 - D8. При отрицательных температурах включаются сетодиодц D9, D10 и D13,D14 Питание с помощью AC DC конвертера IRM-05-15 с выыходным напряжением 15В и током 300мА.
Для настройки термостата с помощью подстроечного резистора RV3 установить показания 7-ми сегментного модуля индикатора температуры соответственно показаниям образцового термометра. Затем измерить напряжение на среднем выводе переменного резистора RV1 и подстроечным резистором RV4 установить соответствующее показание на индикаторе порога.
Работу схемы и как устанавливать пороги можно посмотреть на видео
Перечни элементов, проекты в PROTEUS, схемы и чертежи печатныж плат в EagleCAD а также герберфайлы для заказа плат в архиве.