Солнечный трекер представляет собой электронно-механическую систему, предназначенную для наведения солнечных панелей на Солнце. Система отслеживает положение Солнца на небосводе, и управляет приводом, который поворачивает панели в соответствующем направлении. Применение подобного трекера позволяет получить максимальную производительность от солнечных батарей.

Большинство самодельных трекеров встречающихся в интернете для определения положения Солнца используются фотодатчики. В зависимости от степени освещенности и взаимного расположения фотодатчиков, выполняется поворот в сторону наибольшего освещения. Схема такого трекера приведена ниже

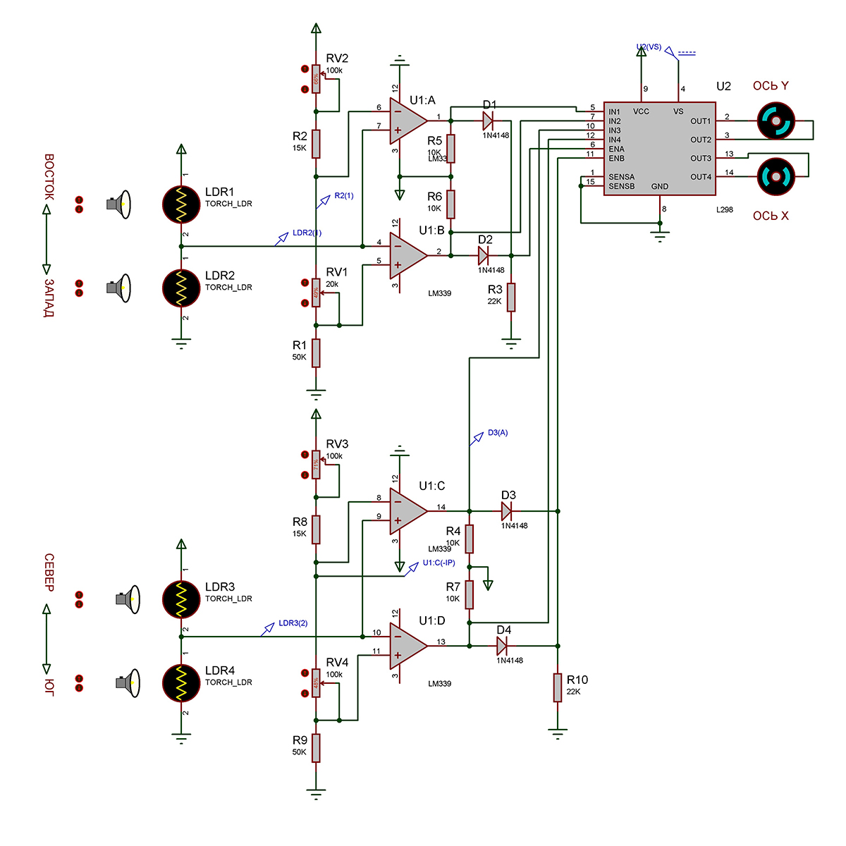
Фоторезисторы LDR1, LDR2 отслеживают движение солнца с востока на запад. Фоторезисторы LDR3,LDR4 с севера на юг. Когда солнце расположено под углом 90° над фоторезисторами, их сопротивления равны, в точках их соединения напряжения 2,5В и на выходах компараторов U1 лог. 0 и моторы не работают. Когда солнце смещается, на выходе соответствующего компаратора появляется лог.1 в зависимости от направления смещения солнца включается соответствующий мотор. Для управления моторами применен драйвер U2 LM298. Подробнее на видео.

 У такого способа имеются недостатки: неизвестно как поведет себя система в облачную погоду; низкая помехозащищенность в плане реагирования на лунный свет и яркие источники света, а также на отдельные облака. Из-за наличия вышеперечисленных недостатков, я разработал свой вариант  солнечного трекера, обеспечивающего слежение за Солнцем по всей видимой области неба в любое время, независимо от географического местоположения. 

Принцип работы заключается в том, что при перемещении солнца на Запад моторы включаются через каждые 30мин. и в течении 5мин. корректируют положение панели с помощью фоторезисторов под угол 90° относительно солнца. Затем через 30мин.  моторы опять включаются и  в течении 5мин. корректируют положение панели . Скетч для Ардуино выполен в среде визуального программирования FLPROG. Там же можно изменять временные интервалы. Такое решение позволяет повысить помехоустойчивость и ложные срабатывания. Когда панель достигает Запада и  наступает темнота, она автоматически поворачивается на восток до срабатывания концевого выключателя SW1. Когда с утра становится светло, процесс передвижения панели с востока на запад с интервалами 20мин. начинается заново. Подробнее на видео.

Потребляемый моторами ток измеряется на резисторах R3,R4. Когда ток превышает 2А срабатывает защита и моторы останавливаются. Для питания устройства применяется AC - DC конвертор с выходом 12В 3А.

Перечень эпементов, тестовый и рабочий проекты в FLPROG, скетчи для Ардуино и прошивки а также проект в Протеусе в архиве


Написать коментарий