Миллиомметер – прибор, использующийся для измерения малых сопротивлений резисторов, проводников на печатной плате, обмоток двигателя, катушек индуктивности, обмоток трансформатора, а также может использоваться для расчета длины проводов. Он имеет высокое разрешение, несвойственное обычным мультиметрам, что позволяет получать точные данные измерений в диапазоне миллиом.В сети Интернет можно встретить много подобных конструкций, но в статье мы рассмотрим версию прибора, которая отличается реализацией аппаратной части. В миллиомметре используется стабилизированный источник тока, управляемый цифро-аналоговым преобразователем (ЦАП). Для измерения напряжения применен прецизионный приемник тока на аналого-цифровом преобразователе (АЦП). Ток от источника проходит через нагрузку, сопротивление которой нужно измерить. Напряжение падает на подводящих проводах – первом и втором и на самой нагрузке.

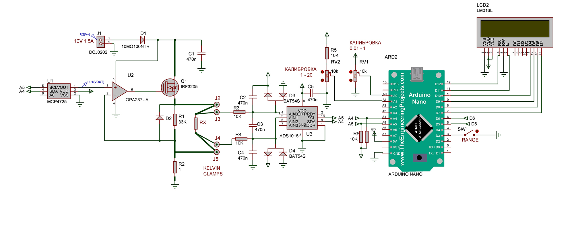
В 4-х проводной схеме прибор автоматически как бы отсекает и первый и второй подводящий провод и измеряет чистое падение исключительно на нагрузке. Схема прибора приведена ниже
Источник тока выполнен на операционном усилителе U2 и полевом транзисторе Q1. Источник имеет 2 режима. При измерении сопротивления в диапазоне от 0.01 - 1 Ом выходной ток источника - 1А. При измерении сопротивления от 1 до 20 Ом выходной ток 100мА. Это реализовано для повышения точности измерения сопротивления от 0.01 до 1 Ом и для ибежания рассеивания мощности при измерении сопротивления от 1 до 20 Ом. Управляется источник тока кнопкой SW1 с помощью ЦАП U1, подключенному к Ардуино через I2C. Измеряется сопротивление с помощью 4-х проводных зажимов Кельвина. Напряжение измеряетсяс помощью АЦП U3, подключенному к Ардуино также через I2C. Индикация диапазона и значения измеряемого сопротивления осуществляется с помощью 2-х строчного 16-ти символьного LCD дисплея.
Для калибровки измерителя необходимо подключить зажимы Кельвина к магазину сопротивлений или к заведомо точному резистору. Калибровка в диапазоне 0.01 - 1 Ом осуществляется с помощью подстроечника RV1, калибровка в диапазоне 1 - 20 Ом с помощью RV2. Питание от стабилизированного источника 12В 1.5А. Подробнее на видео. Скетч для Ардуино выполнен в FLPROG 7.3.8.
Перечень элементов, проект в протеусе, проект в FLPROG с прошивкой, чертеж печатной платы в EagleCAD c гербер файлами для заказа платы в архиве